software development methodologies
Software development processes are systematic techniques or frameworks used in the planning, designing, programming, testing, and maintenance of software systems. They specify how groups coordinate their efforts, communicate, and effectively complete software projects. Here is a summary of the most widely used methods, along with their key features, benefits, and drawbacks.
Agile
Agile, which is described as “the ability to move quickly and easily” and react quickly to change, is an essential component in agile software development. The Agile Software Development process places a strong importance on teamwork, adaptability, and customer satisfaction. The primary objective of the Agile Model was to facilitate a project’s prompt response to change requests. Therefore, the main objective of the Agile paradigm is to expedite project completion.

Some of the advantages and disadvantages of Agile are:
Advantages
- It provides faster delivery of software products and features.
- Agile methodologies prioritize customer satisfaction.
- In Agile methodology the daily interactions are required between the business people and the developers.
- Changes in the requirements are accepted even in the later stages of the development.
- Better adaptation to rapidly changing requirements and respond faster.
Disadvantages
- Agile development models require a high degree of expertise from team members.
- Agile model not suitable for larger, and complex projects.
- For complex projects, the resource requirement and effort are difficult to estimate.
- Sometimes in Agile methodology the requirement is not very clear hence it’s difficult to predict the expected result.
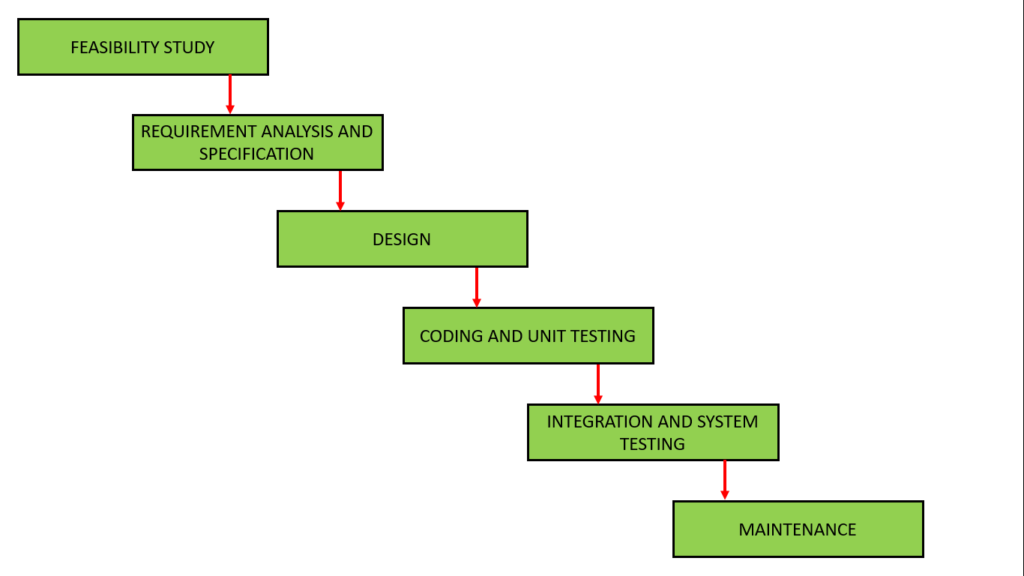
Waterfall
Waterfall is one most traditional software development methodology that follows an incremental and sequential approach. In the waterfall there are at least 6 phases of development. The six phases are requirements analysis, design, implementation, testing, deployment, and maintenance. And the most important thing is each phase is completed before moving to the next phase, and no change or revision are done once a phase is completed.

Some of the advantages and disadvantages of Waterfall are
Advantages
- The Waterfall Model is very simple and easy to understand.
- The Waterfall Model works well for smaller projects and projects where requirements are well understood.
- In each phase detailed documentation is required.
- Phases in the Waterfall model are processed one at a time.
Disadvantages
- It is not well-suited where requirements are continuously changing and updating.
- Also there is no error detection or feedback present in each stage.
- A few advantages and disadvantages of Agile are as follows:
- The Waterfall Model is not a suitable fit for complex projects. The waterfall paradigm might result in an extended development cycle because each step must be completed before moving on to the next. Delays and increased costs may result if requirements change or new issues arise.
- There is no collaboration and innovation among different team members.
Conclusion:
For software development process software development methodologies are very essential. There is no one methodology that works for every project or team. Each of the methodologies have their own pros and cons. i.e. it is very important to choose the suitable methodology for each project or team based on factors like complexity, scope, size, duration, budget, customer expectation etc. The main goal of the delivery software product or service that meets the customers or user or stakeholders expectations.